欢迎来到沃能渡车配网官网!
当前位置: 主页 > 行业新闻
行业新闻

未来智驾谁说了算?

发布时间:2026-01-25人气:

未来智驾基本上会回归到大量Tier1,主机厂的智驾体系基本都会外包。

近日,在盖世汽车研究院主题沙龙上,盖世汽车研究院副总裁王显斌的这个判断,正在成为现实。除了特斯拉和小鹏、理想等少数派还在咬牙自研,华为乾崑、Momenta、元戎启行、地平线、英伟达……这些名字正在成为智能汽车的新“灵魂”。

为什么?答案很残酷:这游戏,普通玩家真的玩不起了。

自研?太贵了!

造一辆智能汽车,什么最烧钱?

不是电池,也不是“彩电”“沙发”,而是智能驾驶。王显斌说得直白:“研发的投入、人才和要求都相当高。”

有多高?组建一个顶尖算法团队,每年人力成本轻松过亿。采集处理海量数据、搭建算力中心、进行无休止的安全测试,更是无底洞。

这对于利润本就微薄,或者年销量就几十万的车企来说,是难以承受之重。更扎心的是,用户可能还不买单。

根据盖世汽车研究院最新调研显示,65%的用户想要高阶智驾,但真正信任它的却仅有两成参与者。“安全”是用户最大的顾虑,占比高达60%。

正如1月6日,广西南宁一辆阿维塔07超速行驶后连续撞击15辆车,导致多车损毁、多人轻伤。网友第一时间质疑的便是“阿维塔辅助驾驶系统失控”,直至10天后,经交警认定事故原因为驾驶员全责,后台数据显示辅助驾驶功能未激活,安全气囊正常打开,才得以平复。

与其花几百亿自研,不如选择选择成熟的供应商解决方案,不仅能快速实现功能上车,还能将潜在的安全责任风险部分转移。这笔经济账,谁都算得明白。

于是,行业出现了清晰的分化:

如特斯拉、蔚来、小鹏、理想等“头铁”自研派,坚持智驾是他们的品牌基因,必须自己掌控。也有绝大多数车企,选择把专业的事,交给专业的人。

如华为合作模式从简单卖货,到提供全栈方案的HI模式,再到深度参与产品定义和销售的“鸿蒙智行”(问界、智界等),以及与广汽、东风共创“启境、奕境”等新品牌。

仅在2025年就实现BU发货部件超过了3168万件,总体搭载量97.6万台。根据华为车BU CEO靳玉志于1月16日透露,今年其乾崑智驾将搭载在80款车上,到年底时,总搭载量将达到300万辆。

Momenta走的是经典王牌供应商路线,策略就两个词:广结盟、多定点。与丰田、通用、上汽、蔚来等车企深度绑定,截至2025年中,其宣布的定点车型已超过130个。

未来智驾谁说了算?

图片来源:Momenta

不求主导生态,而是追求在最大的蛋糕上,切下最多份额。

此外,如以“芯片+算法”的开放模式,构建了庞大生态联盟的地平线;以及不求多而强调深度绑定,打造“大单品”的元戎启行等等。

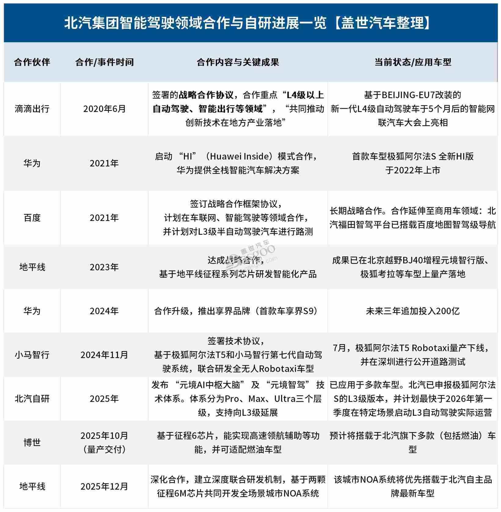
更值得玩味的是如奇瑞、北汽等企业的策略——它们不再孤注一掷,而是同时与多家供应商合作,根据不同车型的定位,灵活配置不同的智驾方案。

未来智驾谁说了算?

这种“把专业的事交给专业的人”的趋势,并非中国独有。王显斌观察发现:“无论是外国还是中国,大部分头部车企都在逐步转向外包。

全球范围内,即便是曾经坚持自研的跨国巨头,也在重新评估技术路径。不只是整车企业,博世、大陆等全球汽车零部件企业巨头也在尝试与文远知行、地平线成立合资公司,以加速实现智能化进程。

高昂的研发成本、快速迭代的技术风险以及难以逾越的人才壁垒,让外包成为更具商业理性的选择。

技术路线大乱斗,谁的数据多谁说话硬

车企选择外包,另一个深层原因是:技术路线太不确定,自己押宝风险太高。

王显斌指出,行业现在探索的主流路线至少有三条:端到端、VLA、世界模型。谁更好?没人能下定论。

端到端模型试图模仿人类驾驶的直觉,将传感器数据直接映射为控制指令,追求极致的效率与性能上限;VLA(视觉-语言-行动)模型致力于打通视觉感知与语言理解的鸿沟,让车辆不仅能“看到”,还能“理解”复杂场景;世界模型则野心更大,试图在虚拟世界中构建对物理规律的深度模拟,让AI学会推理与预测。

每一条技术路线都代表着一种对智能驾驶的不同哲学思考,也对应着截然不同的研发路径、数据需求和硬件架构。王显斌认为:“我认为这种格局应该长期存在,不可能仅限于VLA或者世界模型。”

未来智驾谁说了算?

对车企而言,这无异于一场豪赌——押错技术方向,可能意味着数年时间与数十亿资金的沉没。

真正的胜负手,在于“数据霸权”。

智驾系统不是一次开发完成,它需要海量真实数据喂养,才能持续进化,这就是“数据飞轮”。谁跑的车多,谁的数据就多,谁的系统就更聪明。

2026年1月,得益于全球数百万辆量产的投入,特斯拉FSD累计行驶里程在10个月内从36亿英里(约57.94亿公里)增长近一倍,但就其100亿英里(约160.93亿公里)的目标,仍有约30亿英里(约48.28亿公里)真实世界的数据缺口。

在这一方面,头部的科技巨头依托其庞大的合作伙伴网络,能够获取远超单一车企的数据规模;其强大的云计算基础设施,能够支撑起千卡乃至万卡级别的模型训练。

以华为为例,根据1月16日首次发布的《安全出行报告》显示,乾崑智驾累计行驶里程72.83亿公里,仅2025年就新增54.2亿公里。在其辅助驾驶下,安全性是普通司机的3.58倍。

未来智驾谁说了算?

图片来源:盖世汽车现场拍摄

这些数据不是冰冷的数字,而是它迭代算法的“粮食”。因此,它能快速推出ADS 4.1,并预告年内上线的ADS 5.0。

更因如此,在35万以上的高端市场,华为智驾份额超过一半,且激活率高达98%。

与此同时,仿真测试的兴起进一步改变了游戏规则。王显斌指出:“通过AI,例如英伟达的Cosmos世界基础模型,在虚拟世界中,可以安全、高效地复现百万公里的极端场景,加速系统成熟,将对大家的开发节奏有非常大的帮助。”

谁掌握了先进的仿真技术,谁就拥有了更快的学习曲线。

当技术路线如此多元且快速迭代,当数据与算力成为新的护城河,传统车企发现自己越来越像“门外汉”。将智驾系统外包,不仅是为了降低成本,更是为了获取持续的技术更新能力。

在智能驾驶领域,停滞就意味着落后。

车企的“新身份”是什么?

当“大脑”外包,车企的价值何在?会沦为无情的“组装厂”吗?

并不会,但角色必须转变。

王显斌描绘的未来汽车,是一个“能感知、会思考、善交流的出行智慧生命体”。要实现它,光有智驾还不够,需要智驾、座舱、底盘全域深度协同。

这正是新时代供应商角力的新战场。华为2026年的“五大解决方案”全面升级,就是例证:智驾(ADS 5)、数字底盘(XMC)、智能车灯(AR-HUD)、车云服务、鸿蒙座舱(Harmony Space 6)。它正在构建一个跨域的、融合的智能躯体。

这意味着,合作车企获得的是一套高度协同的“神经系统”。好处是体验极致,挑战是车企自身定义差异化的空间被压缩了。

那么,车企的核心竞争力该转向哪里?

它们可能不再需要雇佣成千上万的算法工程师,但必须成为更优秀的“产品定义者”和“体验整合者”。

王显斌指出了明路:智能座舱。因为“相比智驾的高难度和高安全要求,智能座舱具备场景体验易差异和易感知等特点,是当下整车打造差异化的重点。”

翻译一下:智驾是“基本功”,追求安全、可靠、好用,趋同难免。而座舱是“个性秀场”,能否在影音娱乐、休憩场景、多屏互动、语音助手等层面打造出打动用户的独特体验,成了品牌突围的关键。

未来的商业模式也在变化。汽车的价值正从“一锤子买卖”的硬件销售,转向涵盖“出行、数据、能源、金融、软件”的全生命周期服务。在这方面,握有用户入口和软件能力的科技公司,显然在价值分配中占据了更有利的位置。

一个更具颠覆性的未来图景正在展开:当L4级自动驾驶成熟,汽车将变身为“移动智能空间”。

王显斌设想:“这辆车能否作为一种物理载体进行展示,比如开小会或者休闲娱乐。”届时,自动驾驶系统将成为这个空间最基础的“水电煤”,而其上的场景化应用、服务与内容,将成为新的价值高地。

在这场变革中,没有谁能够通吃一切。车企、科技公司、传统Tier1、软件开发者、内容提供商,将在一个更加开放、协同的生态中,重新定位自己的角色,共同分享智能汽车时代的巨大红利。

所以,未来智驾谁说了算?答案或许不是非此即彼。

车企无法完全掌控核心技术,但牢牢握有品牌、用户和整车集成的终极权力;科技公司掌握着算法与软件的钥匙,却依赖车企实现规模落地;传统Tier1凭借深厚的工程经验与安全口碑,在关键执行领域依然不可替代。

王显斌预言:“未来在整车及核心供应链生态领域有望出现龙头领先企业。”现在看来,龙头或许不会出现在整车品牌端,而必将出现在核心智能化供应链的顶端。

智驾的方向盘,从未如此“去中心化”。但这场分工革命无关对错,只关乎效率。当产业告别浪漫的技术狂热,回归商业与工程的本质,一个更成熟、更澎湃的智能出行时代,才算真正拉开了序幕。