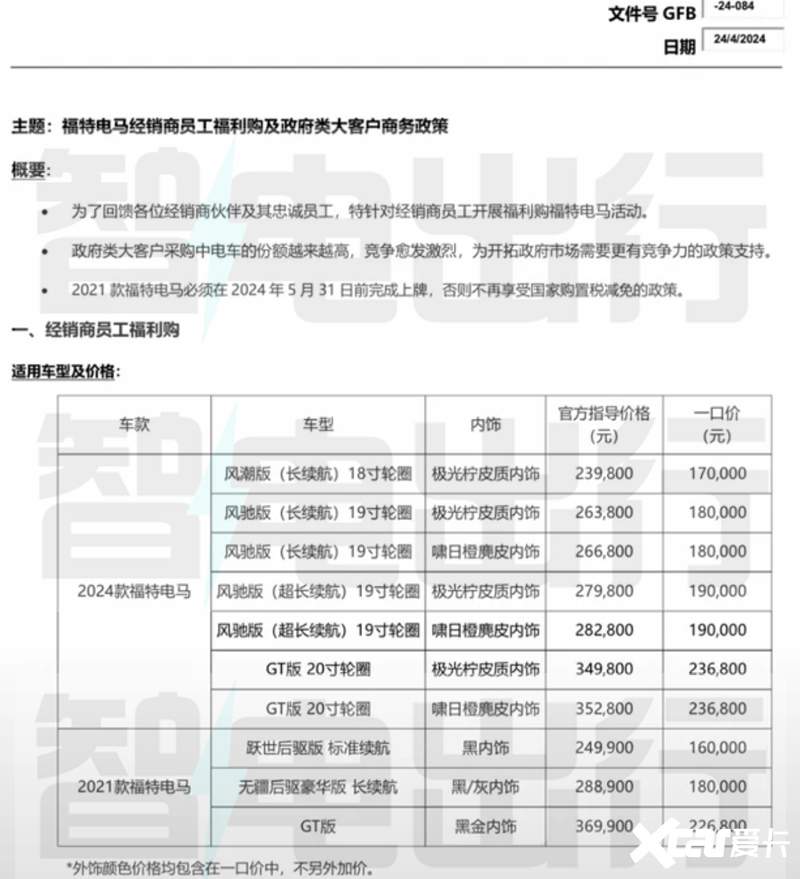
爱卡汽车了解到,为回馈各位经销商伙伴及其忠诚员工,福特官方特针对经销商员工开展福利购福特电马活动。其中官方指导价为35.28万元(官网显示价格为35.98万元)的2024款GT版风暴版一口价为23.68万元,优惠幅度最高达到了11.6万元。
另外2021款电马仍有大批库存积压,内部员工同样可以选择购买。2021款电马最便宜的为跃世后驱版,一口价仅为16万元;降幅最高的为GT版,其官方指导价为36.99万元,一口价仅为22.68万元,相当于打6.1折,便宜了足足14万多。









福特2024款电马于去年12月上市,指导价较老款全面下调,最高降2.01万元。2024款电马搭载福特自研的新电驱,标配高通8155第三代骁龙座舱平台,新增无线CarPlay互联功能;CLTC最高纯电续航由2021款的619km提升至700km。